Equipos y tecnologías especializados
Nuestro grupo de investigación pone a disposición de la comunidad académica, institucional y empresarial una variedad de equipos y tecnologías especializados y productos y servicios derivados de nuestros procesos de investigación, innovación y transferencia de conocimiento. Estos están orientados a generar soluciones científicas y tecnológicas a problemáticas del entorno.
El laboratorio (404) se encuentra ubicado en la sede Bosa Porvenir y adscrito a la Facultad del Medio Ambiente y Recursos Naturales, este espacio tiene como propósito apoyar los procesos académicos e investigativos en torno al tratamiento del recurso hídrico y la gestión de residuos sólidos.
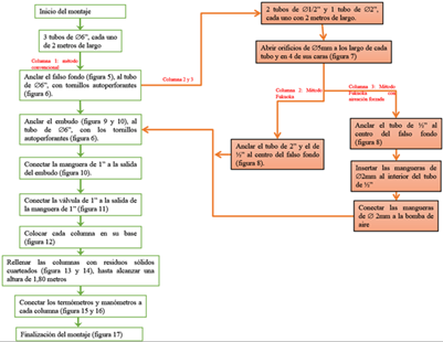
Para ello, cuenta con cuatro unidades a escala: tres destinadas al tratamiento de aguas residuales (reactor anaerobio, humedales artificiales y una planta de tratamiento de aguas residuales – PTAR) y una para el tratamiento de agua potable mediante un sistema convencional (PTAP).
Por último, respecto al componente de residuos sólidos, cuenta con un relleno sanitario piloto a escala que permite observar y analizar, en condiciones controladas, el comportamiento de los residuos, lixiviados y gases generados.



















